一 逛公园——20以内的退位减法 - 1.十几减9
第1题
(1)5 1 1+4=5
(2)9 10 10-1=9
第2题
(1)3
(2)15 6
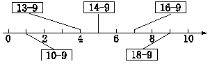
第3题
(1)13-9=4
(2)16-9=7
第4题
17 12 8 3 15 16 6 7
第5题

第6题
< < = = > >
第7题
4 18 9 8 12 9
第8题
(1)16-9=7
(2)14-9=5
第9题
4 6 8
第11题

第12题
(1)分析:将
+
-
=?中的水果用对应的数替换,这个式子就变成了5+8-9=?,因为5+8=13,所以式子最终变成13-9。根据十几减9的计算方法可知,13-9=4,由此可知“?”处应该是4。
解答:4
(2)分析:将
+
-( )=
中的水果用对应的数替换,这个式子就变成了9+6-( )=7,也就是15-( )=7。因为7+8=15,所以15-(8)=7,即( )里填8。
解答:8