六年级语文(上册) - 语文天地六
共同来展示一
《地道战》观后感
“地道战,嘿,地道战,埋伏下神兵千百万……”当电影里传来雄壮的旋律,我不禁热血沸腾,仿佛回到了战火纷飞、硝烟弥漫的抗战时期……
暑假里,我再一次观看了激动人心的著名抗战影片——《地道战》。看完以后,我的心久久不能平静,既对日本鬼子的残暴感到无比憎恨,又为冀中人民的机智勇敢感到无比骄傲。
1942年至1944年间,丧尽天良的日本鬼子在冀中平原上频繁进行大规模的扫荡,冀中人民团结一心,利用地道一次又一次击退日寇。面对敌人“烧光、杀光、抢光”的“三光政策”,冀中人民没有丝毫的畏惧,他们利用智慧、勇气和力量,建立了蜿蜒曲折、机关重重的“地下长城”,把鬼子打得落花流水。
从电影中我看到了冀中人民的智慧。在党的领导下,他们积极发挥才干,利用地道与强大的敌人进行战斗。而且,随着战斗形式的变化,不断改进地道的功能,使地道从只具有单一的躲藏功能变成了能打能躲、防水、防火、防毒的地下工事,并逐渐形成了房连房,街连街,村连村的地道网,形成了内外联防,共同打击敌人的通道。只有充满智慧的人才能想出这种战斗方式,这种巧妙的战斗方式真是让人佩服。
从电影中我看到了冀中人民英勇顽强的斗争精神。他们没有先进的武器,没有丰富的物资,也没有足够的人手。可他们不畏强暴,团结一致,心怀必胜的信念,在敌众我寡、敌强我弱的形势下,利用有限而又简单的战斗武器——红缨枪、锄头、火铳等,把用大炮、机枪武装起来的日本鬼子打得落花流水、屁滚尿流。他们明知敌人强大,但从不惧怕,敢于向敌人亮剑,是多么英勇。
从电影中我看到了冀中人民舍己为人的奉献精神。英勇的敲钟大叔为了保护高家庄的老百姓,毅然来到村中的老槐树下,解开绳索,敲响了报警的大钟,在身负重伤的情况下,大叔拉响手榴弹和敌人同归于尽。这种舍己为人的精神让我看到了抗日战争时期,中国老百姓的铮铮铁骨,也让我看到了中国人民不畏牺牲、坚决抗日的斗争精神,正如毛泽东所说:“只有动员群众才能进行战争,只有依靠群众才能进行战争。”
看了这部电影,我不禁联想到我们现在的幸福、美好的生活,这美好的生活是革命先辈们抛头颅、洒热血换来的。我们应该珍惜。为了祖国的未来,我们应该好好学习,成为保卫祖国、建设祖国的合格的接班人。
共同来展示二
关于抗日战争的调查报告
一、问题的提出
1894年甲午战争以来,日本不断发动对中国的侵略战争,给中华民族带来了无比深重的灾难。尤其是在日本全面侵华战争期间,日本帝国主义者完全越过了人类道德的底线,肆意践踏国际公约,在中国土地上进行了最野蛮、最残暴、最惨绝人寰的大扫荡、大屠杀。战争使中国的主权、领土、经济都遭到严重的破坏,也给中国人民造成了无法挽回的损失。
二、调查方法
1.上网查阅有关抗日战争的资料。
2.阅读有关抗日战争的书籍及历史资料。
3.听老爷爷讲述有关抗日战争的故事。
三、调查人员
六年级二班部分学生。
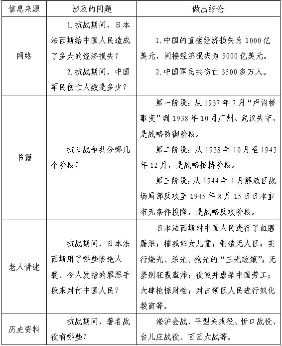
四、调查情况和资料整理

五、结论
从1937年7月7日抗日战争正式爆发,到1945年8月15日日本投降,经过八年抗战,中国人民终于取得了抗战的最后胜利。整个抗日战争期间,中国军队共进行大规模和较大规模的会战22次,中国军民共毙伤俘日军155万余人,伪军118万余人。战争结束时,接受投降日军128万余人。
战争是残酷的,虽然我们生活在和平时期,但一些国家和地区还遭受着战争的摧残。我们禁不住向全世界发出这样的呼声:我们不要战争!我们要和平!今天,我们只有认真学好知识,将来才能担当起建设祖国、抵御外敌的重任。