6.连加、连减 - 精版答案
第1题
(1)2+2+4=8
(2)6-3-1=2
第2题

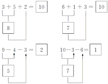
第3题
8 3 9 3 10 1 10 0
第4题
3 2 3 10
第5题
4 2 3 1 2 1
第6题
3+2+3=8 10-2-4=4
第7题
(1)3+2+2=7
(2)7-1-2=4
第8题
3 4 2 3+4+2=9
第9题
2+2+1=5
第10题
分析:用○来代替小朋友,画图即可解答。

4+1=5(人)
10-5=5(人)

从前面数,小红排第4,则小红前面有3人。从后面数,小红排第5,则小红后面有4人。
所以这一队一共有3+4+1=8(人)。
解答:(1)10-4-1=5(人)
(2) 3+4+1=8(人)
第11题
分析:将△=2,▲=3分别代入△+▲+○=6中,可得2+3+○=6,所以○=6―2―3=1。将○=8,△=9分别代入△-○-□=0中,可得9―8―□=0,所以□=9―8―0=1。
解答:(1)○=1 (2)□=1
第12题
分析:先填竖行,只要保证所填的两个数和为7即可,1和6满足条件。再填横行,根据所给的数1、4、5这三个数的和为10可知,1是横行和竖行里的数,因此竖行填法唯一,横行填法不唯一。
解答:
或
第13题
分析:可以把两个□看成一个数,再想这个数的组成即可,2+5=7,再想5可以分成1和4、2和3、3和2、4和1,所以□+□可以填的数不唯一。同理,9-6=3,而6可以分成1和5、2和4、3和3、4和2、5和1,所以9―□―□=3的□里的数填法不唯一。
解答:2 3 1 4 3 3 1 5(答案不唯一)