2.进位加法 - (1)9加几
第1题




第2题
(1)12 (2)8 17
第3题
(1)11 13 15 17 (2)18 16 14 12
第4题
11 13 17 13 16 18
第5题
(1)涂
(2)涂
第6题
< > = > < = = <
第7题

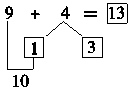
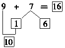
第8题
(1)9+4=13或4+9=13
(2)7+9=16或9+7=16
第9题
5 7 4 2
第10题
5+9=14或9+5=14
第11题
分析:滑冰场上,原来有9个小朋友在滑冰,又来了3个小朋友。求一共有多少人就是把原来的和后来的加起来。
解答:9+3=12或3+9=12
第12题
分析:(1)观图可知,图中原来有9个小朋友,又来了7个小朋友,现在一共有
9+7=16(个)小朋友。
(2)仔细看图可知男生有8人,女生也有8人,一共有8+8=16(人)。
解答:(1)9 7 16 9+7=16或7+9=16……(5分)
(2)8 8 16 8+8=16……(10分)
(3)9+9=18……(12分)
第13题
4 9 0 (1)4 (2)9 (3)0 (4)3 8 1