设为首页
添加收藏
手机版
淘知学堂
网站首页
精品课程
淘知小学
淘知中学
会员中心
在线充值
淘知书城
更多链接
京东官方旗舰店
天猫官方旗舰店
网站首页
小学教材全解【增值版】
六年级语文(上)-苏教版
第20课 詹天佑
综合知识拓展
正文
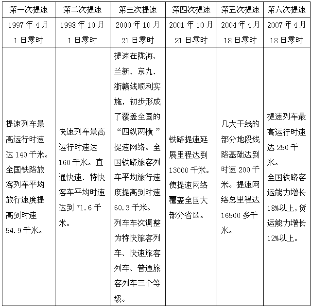
我国铁路的6次提速
责任编辑:起点
发表时间:2013年10月22日 09:36
浏览次数:
2132
No.A16313
相关内容:
苏教6上
詹天佑
综合知识拓展
我国铁路的6次提速
亲,发现文中的错误不要不好意思告诉我们,纠错成功,你将获得50~200个金星币的奖励哦~
我要纠错
关闭
声明:本内容为金星教育原创或整理,未经书面授权,禁止以任何方式转载,违者必究!
上一篇:
屋脊的辉煌穿越
下一篇:
青藏铁路通车啦
返回〖第20课 詹天佑〗
返回〖网站首页〗
复制本页链接
第二十课
第20课 詹天佑
六年级语文(上)-苏教版
第一单元
第一课 《第1课 我们爱你啊,中国》
第二课 《第2课 郑成功》
第三课 《第3课 把我的心脏带回祖国》
第四课 《第4课 古诗两首》
《单元习作与检测》
第二单元
第五课 《第5课 负荆请罪》
第六课 《第6课 最后的姿势》
第七课 《第7课 船长》
第八课 《第8课 爱之链》
《单元习作与检测》
第三单元
第九课 《第9课 小草和大树》
第十课 《第10课 轮椅上的霍金》
第十一课 《第11课 一本男孩子必读的书》
《单元习作与检测》
第四单元
第十二课 《第12课 姥姥的剪纸》
第十三课 《第13课 牛郎织女》
第十四课 《第14课 安塞腰鼓》
《单元习作与检测》
第五单元
第十五课 《第15课 青海高原一株柳》
第十六课 《第16课 草原》
第十七课 《第17课 麋鹿》
《单元习作与检测》
第六单元
第十八课 《第18课 给家乡孩子的信》
第十九课 《第19课 钱学森》
第二十课 《第20课 詹天佑》
第二十一课 《第21课 鞋匠的儿子》
《单元习作与检测》
第七单元
第二十二课 《第22课 古诗两首》
第二十三课 《第23课 学与问》
第二十四课 《第24课 大自然的文字》
第二十五课 《第25课 养成读报的好习惯》
《单元习作与检测》
资源分类
Classification
生字笔顺演示(9)
课文词语听写(9)
背景资料拓展(3)
课文原声朗读(1)
课文类文阅读(3)
课文练笔指导(1)
课文内容图片(0)
课时全练全测(1)
综合知识拓展(2)
看动漫学课文(1)
手机版