二年级数学(上册) - 二 100以内的加法和减法
1.加法(1)不进位加(一)
第1题
51+6=57 2+56=58

第2题
分析:笔算加法时相同数位要对齐,3是一位数,所以要与个位对齐,所以此题错在相同数位没有对齐,所以选择A。
解答:A…………(8分)
第3题
(1)
(2) 
第4题
5+24=29(立方米)
第5题
3+32=35(年)
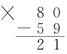
第6题
分析:观察竖式可以判断两位数的十位上的☆是8,根据十位上的☆是8来判断△,即一位数8+△=8,那么△=0。
解答:☆=8…………(4分)
△=0…………(8分)
1.加法(2)不进位加(二)
第1题
41+17=58 37+22=59

第2题
(1)
(2) 
第3题
44+25>8+50>40+11>21+25
第4题
分析:观察给出的四道算式可以发现,组成两个加数的数字是相同的,只是在个位和十位的位置上调换了一下,其中一个加数个位上的数字是另一个加数十位上的数字。计算时,相同数位相加所得的结果是相同的。这样从1~9任意选择两个数组成两位数就可以。(注:不可以选择相同的数,例如:33就不可以。而且要选择没有进位的,也就是两个数字加在一起不超过10)
解答:(答案不唯一)41+14=55 31+13=44 61+16=77…………(4分)
第5题
(1)11+12=23(枚) ………………(6分)
(2)分析:根据题中给出的表格可以知道,11表示法国体育代表团获得的金牌数或银牌数,38表示中国体育代表团获得的金牌数,两个数加在一起表示求总数,即求法国和中国体育代表团一共获得多少枚金牌或求中国体育代表团获得的金牌数和法国体育代表团获得的银牌数一共多少枚。
解答:表示法国体育代表团获得的金牌数和中国体育代表团获得的金牌数,一共是49枚。
或者表示中国体育代表团获得的金牌数与法国体育代表团获得的银牌数,一共是49枚。…………(12分)
第6题
53+10=63(岁)
第7题
分析:根据笔算加法的方法,相同数位相加,想:个位:4+□=6,个位上□里应该填2,十位:□+2=7,十位上□里应该填5。
解答:
…………(每空2分)
1.加法(3)进位加
第1题
(1)
(2) 
第2题
72 81 71 84 64 83
第3题
B A
第4题

第5题
85张 61张 63张 (1)丽丽 (2)红红
第6题
65+28=93(张)
第7题
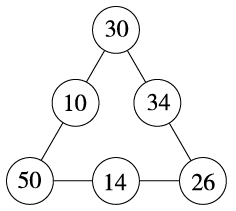
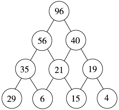
分析:根据图中给出的数和图形中的连线,可以发现同一行上相邻两个数的和就是上面的数,从下往上看给出的是29+6=35,6+15=21,35+21=56,所以15+4=(19),21+(19)=(40),56+(40)=96。
解答:
…………(每空3分)
第8题
(1)39+43=82(人)
(2)52+29=81(人)
第9题
分析:题目要求编一道用加法解决的问题,用加法计算就是求和,题中给出的是小羊和小兔拔萝卜的数量,所以要求的就是小羊和小兔一共拔了多少根萝卜。
解答:问题:小羊拔了37根萝卜,小兔拔了54根萝卜,它们一共拔了多少根萝卜?
37+54=91(根)…………(8分)
第10题
分析:
(1)已知条件中告诉我们,小兰给小丽4张贴纸后,两人的贴纸一样多,这说明小兰把自己比小丽多出的数量平均分成了2份,自己手中留了一份,给了小丽一份。从小兰给出4张贴纸可知,自己手中也留了4张贴纸,所以小兰实际上比小丽多出2个4张贴纸。
(2)已知小丽有34张贴纸,小兰贴纸的张数=小丽的34张贴纸+小兰比小丽多的8(2个4)张,即小兰原来有34+8=42(张)贴纸。
(3)和(2)的解题思路是一样的,只是数量上发生了变化,小兰给小丽15张贴纸后两个人的贴纸一样多,那么小兰比小丽多的就应该是2个15张贴纸,要求小兰原来有多少张贴纸,就是小丽贴纸张数+小兰比小丽多出的贴纸张数,即34+15+15=64(张)。
解答:
(1)2…………(6分)
(2)8…………(9分)
42…………(12分)
(3)64张……(18分)
2.减法(1)不退位减
第1题
(1)75-32=43 (2)65-44=21

第2题
15 24 42 42
第3题

第4题
65-22=43(枚)
第5题
B
第6题
分析:
(1)观察竖式,☆-3=4,☆=4+3=7。
(2)根据被减数-减数=差,5-△=2,那么减数=被减数-差,即△=5-2=3。
(3)根据上面的解题方法,☆-5=4,☆=4+5=9,6-△=3, △=6-3=3。
解答:
(1)7…………(1分)
57…………(2分)
(2)33…………(3分)
3…………(4分)
(3)9…………(5分)
3…………(6分)
2.减法(2)退位减
第1题
16
第2题
25 32 8 18
第3题
(1)
(2) 
第5题
60-11=49(瓦)
第6题
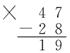
分析:笔算加法或减法时要相同数位对齐,从个位加起或减起,相同数位进行相加或相减。减法:
-
=9,有两种情况:①不退位减,那只能是
;②退位减,
,
,
,
,
,
,
,
,
。(提示:被减数的个位数比减数的个位数少1,这样差才能是9)再根据个位上填的数来判断十位上的数:①不退位减,就想
-5=2,可得出被减数十位上是7;②退位减,十位上就是
-1-5=2,所以
应该是8。(“减1”是个位不够减从十位借的“1”)
加法:
+4=2,这是不可能的(不能越加越少),所以一定是进位了,即
+4=12,
就是8,再算十位:5+1+
=7,所以
是1。(“加1”是个位满十向十位进的“1”)






解答:




第7题
分析:找哪条线上的已知数多,就先算哪条线上的。此题可先想:14+26+○=90, 所以○应填50,依次算50+○+30=90,○应填10,30+○+26=90,○应填34。
此题还可以先想:30+○+26=90,所以○=34,然后找26+14+○=90,○=50,最后找50+○+30=90,○=10。
解答:
…………(每空2分)
2.减法(3)解决问题
第1题
(1)14+3=17
(2)14-5=9
第2题
(1)65-27=38(元)
(2)65+16=81(元)
第3题
42-18=24(只)
第4题
分析:
(1)要求根据给出的算式提出问题,就要看算式各部分表示什么。34+18=52中,34 是苹果的个数,18是桃子比苹果多出的个数,那么苹果的个数加上桃子比苹果多出的个数就是桃子的个数,所以提出的问题是:桃子有多少个?
(2)算式52-7=45中,52是(1)中求出的桃子的个数,7是香蕉比桃子少的个数,用桃子的个数减去香蕉比桃子少的个数就是香蕉的个数,所以提出的问题是:香蕉有多少个?
解答:
(1)桃子有多少个?………(5分)
(2)香蕉有多少个?………(10分)
第5题
分析:想求这条路长多少米,就是用现在所在位置离起点的距离加上离终点的距离,即64+28=92(米)。
解答:64+28=92(米)………(7分)
3.连加、连减和加减混合(1)连加连减
第1题
1.33+18+27=78 37+29+18=84

87-26-18=43 54-17-25=12

第2题
53 71 90 71 54 20
第3题

第4题

第6题
58-24+19=53(人)
第7题
82-36-15=31(辆)
第8题
(1)50-17-17=16(元)………………(6分)
(2)25+36+17=78(元)………………(12分)
(3)分析:先找到算式中每个数所表示的量,根据表格和(1)提出的问题,可知25表示甲城——乙城的票价,36表示甲城——丙城的票价,那么70表示的应该是带的钱或付的钱,算式就表示拿70元钱买一张甲城——乙城和一张甲城——丙城的车票后还剩多少钱。
解答:算式“70-25-36”表示的意义是拿70元钱买一张甲城——乙城和一张甲城——丙城的车票后还剩多少钱。……(18分)
第9题
分析:求这一队共有多少人,要看这队是怎样分的,由图可知是以其中一个小朋友为准,已知他前面有29人,后面有24人,那么把他前面的人数加上他后面的人数再加上他自己,就是这队的总人数,即29+24+1=54(人)(提示:一定不要忘了加他自己)。
解答:29+24+1=54(人)………(9分)
第10题
分析:根据已知给出的□=46,☆=27,△=18,○=12,分别把每个图形代表的数字填到算式中,再进行计算。
(1)□-○-☆=( ),也就是算46-12-27=( ),即7。
(2)○+☆+□=( ),也就是算12+27+46=( ),即85。
(3)□-☆-△=( ),也就是算46-27-18=( ),即1。
(4)☆+△+□=( ),也就是算27+18+46=( ),即91。
解答:
(1)7………(2分)
(2)85………(4分)
(3)1 ………(6分)
(4)91………(8分)
3.连加、连减和加减混合(2)加减混合
第1题
46 52 99 22
第2题

第3题
35+46-17=64 90-(18+42)=30
第4题
32 61 9 62 37 95
第5题
24+38-17=45(个)
第6题
分析:此题求小红和小丽一共会唱多少首不同的歌,关键是两个人会唱的歌中有相同的,都会唱的歌有15首,把两个人会唱的歌的数量加在一起后,都会唱的15首加重复了,所以要减去一个15。
解答:26+18-15=29(首)………(8分)
3.连加、连减和加减混合(3)解决问题
第1题
(1)76 (2)95 (3)100 (4)32
第2题
B A
第3题
(1)36+8+36=80(本)
(2)36-8+36=64(本)
第4题
10+28+10=48(枚)
第5题
分析:要获得礼品就要满足条件满50元,也就是两件商品的价格加在一起要超过50元。在四种商品中尽量选择贵的,可以选足球和玩具轿车,或者足球和玩具飞机。
解答:17+35=52(元)……………………(3分)
52>50,买玩具飞机和足球能获礼品。…………(5分)
26+35=61(元)………………(8分)
61>50,买玩具轿车和足球能获礼品。………………(10分)